来源:山东智微科技 时间:2025/02/13 作者:拉曼小能手
这篇Naturemetabolism文章发表于2025年1月;文章的第一作者是YifeiZhang,通讯作者为 Lin Zhou、Guang Ning、ChangChen 和 Weiqing Wang。他们分别来自上海交通大学医学院附属瑞金医院上海国家代谢性疾病临床研究中心、上海市内分泌代谢病研究所、上海光视科技有限公司等单位。该研究的突破性进展在于开发了一种名为多微空间偏移拉曼光谱(mµSORS)的技术,能够实现无创血糖监测,准确检测人体血液中的葡萄糖水平,且无需个性化校准,为糖尿病患者提供了一种更便捷、准确且无需采血的血糖监测方法。

这篇论文的数据处理部分通过一系列精细的校准和建模步骤,确保了多微空间偏移拉曼光谱(mµSORS)技术在无创血糖监测中的高准确性和鲁棒性。数据处理包括光谱校准、深度选择性信号分析、回归模型构建与验证,以及时间延迟优化等关键步骤。
◎校准方法:使用氖-氩灯进行光谱校准,通过四阶多项式拟合每个光纤的像素与波长之间的关系,确保光谱数据的准确性。
◎目的:消除光谱仪的系统误差,确保不同光纤采集的光谱数据在波长上的一致性。
◎信号提取:通过不同偏移量的光纤提取来自皮肤不同深度的拉曼信号。偏移量越大,检测到的信号越深。
◎深度估计:结合光学相干断层扫描(OCT)技术测量表皮-真皮交界处(DEJ)的深度,确定每个偏移量对应的检测深度(图1d和图1e)。
◎信号归一化:使用苯丙氨酸的拉曼带(1001 cm⁻¹)对葡萄糖的拉曼带(1125 cm⁻¹)进行归一化处理,减少个体差异和测量误差(图2f)。
◎模型选择:采用偏最小二乘回归(PLS)模型,将拉曼光谱数据与参考血糖浓度进行拟合,预测血糖水平。
◎交叉验证:
初步BESH:使用留一法交叉验证(leave-one-subject-out cross-validation),每个受试者的数据被单独用于测试,其余数据用于训练(图2h)。
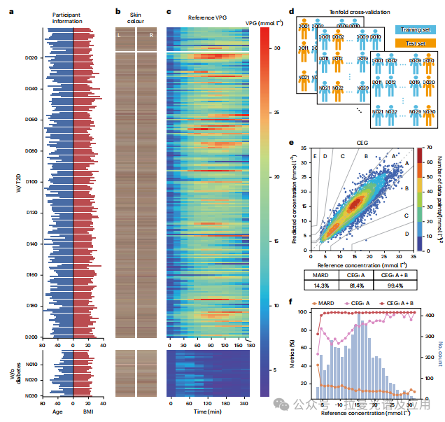
扩展BESH:使用主体独立的十折交叉验证(subject-wise tenfold cross-validation),将数据集划分为十个子集,每个子集轮流用于测试,其余用于训练(图3d)。
◎性能评估:通过平均绝对相对差异(MARD)和共识误差网格(CEG)评估模型性能。MARD值越低,CEG A+B区的预测值比例越高,表明模型性能越好(图3e和图4b)
◎时间延迟调整:考虑到皮肤中葡萄糖浓度的变化滞后于血液中的变化,研究者通过多项式拟合和最小均方根误差(RMSE)分析,优化了拉曼光谱与血糖浓度之间的时间延迟。
◎优化结果:在初步BESH中,最佳时间延迟为-16分钟;在扩展BESH中,最佳时间延迟为-13分钟(图10)。
图片详细解析

图2h:展示了初步BESH中留一法交叉验证的示意图。每个受试者的数据被单独用于测试,其余数据用于训练,确保模型对每个受试者的预测能力。

图3d:展示了扩展BESH中主体独立的十折交叉验证的示意图。数据集被划分为十个子集,每个子集轮流用于测试,其余用于训练,确保模型的鲁棒性和普适性。
图3e:展示了扩展BESH中mµSORS技术的预测结果,99.4%的预测值落在CEG的A+B区,MARD值为14.3%,证明了技术的高准确性和鲁棒性。

图4b:展示了独立测试集中mµSORS技术的预测结果,99.4%的预测值落在CEG的A+B区,MARD值为14.6%,进一步证明了技术的鲁棒性和普适性。
通过分阶段的样本设计,研究者逐步验证了mµSORS技术在无创血糖监测中的有效性和准确性,确保了研究结果的广泛适用性和临床意义。
