来源:未知 时间:2025/02/13 作者:admin2021
这篇Naturemetabolism文章发表于2025年1月;文章的第一作者是YifeiZhang,通讯作者为 Lin Zhou、Guang Ning、ChangChen 和 Weiqing Wang。他们分别来自上海交通大学医学院附属瑞金医院上海国家代谢性疾病临床研究中心、上海市内分泌代谢病研究所、上海光视科技有限公司等单位。该研究的突破性进展在于开发了一种名为多微空间偏移拉曼光谱(mµSORS)的技术,能够实现无创血糖监测,准确检测人体血液中的葡萄糖水平,且无需个性化校准,为糖尿病患者提供了一种更便捷、准确且无需采血的血糖监测方法。

这篇论文提出了一种基于多微空间偏移拉曼光谱(mµSORS)的深度选择性检测方法,用于无创血糖监测。该方法通过选择性地检测来自皮肤不同深度的拉曼信号,实现了对血糖水平的高精度预测。研究者通过实验验证了该方法的有效性,并确定了最佳检测深度。
mµSORS技术的核心在于通过深度选择性检测拉曼信号来实现无创血糖监测
◎ mµSORS系统通过特殊的光纤布局,能够选择性地检测来自皮肤不同深度的拉曼信号。光纤以同心圆的方式排列,每个同心圆对应一个特定的偏移量(offset),从而实现深度选择性检测(图1a和图1b)。
◎研究者结合光学相干断层扫描(OCT)技术测量表皮-真皮交界处(DEJ)的深度,并将其作为深度选择性检测的参考(图1d和图1e)。
◎研究者通过双层样品实验(图1a和图1b)验证了mµSORS系统的深度选择性。实验结果表明,随着偏移量的增加,检测到的信号深度逐渐增加(图1c)。
◎研究者利用mµSORS技术实现了无创血糖监测,通过检测皮肤深层的拉曼信号来预测血糖水平,无需采血或个性化校准。
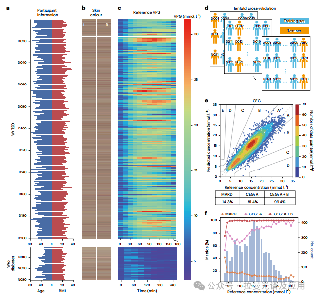
◎在扩展BESH中,230名受试者的实验结果进一步证明了mµSORS技术的高准确性和鲁棒性,平均绝对相对差异(MARD)为14.3%,99.4%的预测值落在共识误差网格(CEG)的A+B区(图3e)。
◎为了更接近临床应用条件,研究者在独立测试集上进行了模型训练和测试。测试集的MARD值为14.6%,99.4%的预测值落在CEG的A+B区,进一步证明了该技术的鲁棒性和普适性(图4b)
图片详细解析

图1a:展示了mµSORS系统的整体设计,包括光学探头、光纤束的同心圆结构以及信号检测路径。图中还展示了光纤束在样本表面形成的偏移量,以及不同偏移量对应的检测深度。
图1b:通过示意图解释了mµSORS系统在人体皮肤上的检测原理,包括表皮层和真皮层的拉曼信号检测,以及如何通过偏移量实现深度选择性检测。
图1c:通过双层样品实验验证了mµSORS系统的深度选择性。图中展示了不同偏移量下检测到的拉曼信号强度随深度的变化,表明偏移量越大,检测到的信号越深。
图1d和图1e:展示了通过OCT技术测量DEJ深度的结果,以及mµSORS系统在不同偏移量下检测到的拉曼信号与DEJ深度的关系。这些结果表明,偏移量为3的光纤能够检测到真皮层的信号,是无创血糖监测的最佳深度。

图2g:展示了初步BESH中不同偏移量下拉曼信号与静脉血浆葡萄糖浓度的相关性。图中表明,偏移量为3的光纤检测到的拉曼信号与血糖浓度具有最高的相关性,验证了该偏移量对应深度的优越性。

图3e:展示了扩展BESH中mµSORS技术的预测结果,99.4%的预测值落在CEG的A+B区,平均绝对相对差异(MARD)为14.3%,证明了该技术的高准确性和鲁棒性。

图4b:展示了独立测试集中mµSORS技术的预测结果,99.4%的预测值落在CEG的A+B区,MARD值为14.6%,进一步证明了该技术的鲁棒性和普适性。
通过这些实验验证,mµSORS技术的深度选择性检测方法为无创血糖监测提供了一种新的、具有临床应用潜力的技术。